
本案为谱辩律所苗苗律师代理的执行异议之诉。本案一审阶段案由为买卖合同纠纷,也是由谱辩律所接受原告方委托,并取得胜诉判决,判决书于2021年8月22日生效。
2021年8月25日,被告的唯一自然人股东将公司股份紧急转让给第三人,并申请股权变更登记。
2021年9月14日,被告又在未经清算的情况下发布注销公告。
当事人在判决生效后因被告未履行支付货款义务亦向法院申请强制执行执行,因被告方无财产可执行,法院裁定本次执行程序终结。后,当事人向法院提出执行异议申请,追加两股东为被执行人,法院作出并未全部支持的裁定,当事人又向法院提起执行异议之诉,最终将两自然人股东追加为被执行人。
获得胜诉判决后对方不履行判决时,执行一般会很难执行到款项,但是我们可以想各种办法来化解困难。在本案中,执行阶段无财产可供执行,终本后我们可以追加股东为被执行人,在执行异议申请提出部分请求被驳回后,我们还可以提起执行异议之诉,不断尝试后,最终,我们胜券在握了。
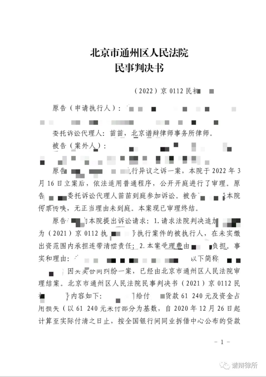
以下是判决书:






苗苗律师简介

谱辩律所在刑事、民商事、行政、非诉讼咨询顾问领域均有专业的律师团队,能够给当事人提供最专业的诉讼及非诉讼服务。法律服务,我们最专业!欢迎来律所咨询!

凡本公众号转载、引用的文章 、图片、音频、视频文件等资料的版权归版权所有人所有,因此产生相关后果,由版权所有人、原始发布者和内容提供者承担,如有侵权请联系删除。
